Custom Order Control in Modern Manufacturing Systems
In this section, we briefly consider a dominant trend in the functioning and focus of modern manufacturing systems: Customer Controlled Production. This is especially significant to Hong Kong manufacturing, and a key to this region's success in the near future.
The trend emerges from three of the most important advances in management of the product and production design process:
-
Quality Function Deployment (QFD). QFD provided a systematic methodology for making objective decisions about how much resources need to be allocated in development of which design parameters.
-
Concurrent engineering. While the primary intent of Concurrent engineering was
to provide a system for dynamic organisation of teams within a company which
would undertake specific product relaisation projects, a direct by-product of
its application was the increased involvement of the customer (usually
through the marketing/sales representative participating in the project
meetings) in the design process. The objective of such customer involvement
was more or less to
negotiate and clarify the functional requirements at early stages of the
design. This early involvement of the customer leads to less reworks and fewer
re-designs in the product realization, leading to lower development
costs/delays (also see the figure below). However, as a side-effect,
organizations have begun to realize the importance of customers' demands,
and looked for new ways to meet them. This, coupled with the trend of mass
customization, leads to the problems of Customer Controlled Manufacturing.
-
Mass Customization: In early days, a vast majority of the marketplace was
unsatisfied: partly due to high prices, and partly due to low volumes of
production of goods. This is no longer true, and today's marketplaces are
made up of vastly satisfied customers, with the ability and willingness to
purchase a variety of comfort or luxury goods from the most competitive of
producers. To survive in this marketplace, each manufacturer needs to
differentiate their product from their competitors' to gain enough of the
market share. As a result of this acute competition, product lives are
continually getting shortened. for example, in the 1970's, a typical car
model made by Ford, or General Motors Corp would be produced for 6 years
before it was replaced by a new model; since the 1980's, each model gets
a major set of design changes, including change in body shape, engine etc.
once every 3 years. there are also several cosmetic changes every year
to each model. For computer and electronics products, the time frames are
less than one year. Mass customization studies how to set up production and
product design architectures so as to allow production of customized products
(that is, each product is designed for individual customer) at costs as cheap
as those for mass production. This is the trend that, by and large, sets up
the conditions for Customer Controlled Production.

Figure 1. Cost committed, cash flow and ability to influence at different stages of a product life cycle.
A Brief Comparison of Conditions for Product Realization:
Yesterday's Conditions:
- Vast unsatisfied marketplaces
- Low consumption
- Inexpensive materials, low salary costs
- Work for the boss: Centralized responsibility
Today's (tomorrow's ?) Conditions:
- High cost for materials and energy
- Satisfied marketplaces in industrial world
- Rapid development of new markets
- High competition
- Customized products
- Social requirements, new leadership, Decentralized responsibility
- Companies, products, Production adaptable to customer needs
- Mixed production, small batches
- High capital bound in work in process (WIP)
Clearly, the challenges of this new scenario are non-trivial. A poorly organized attempt to provide Cutomerized Order Controlled Product Realization will lead to troubles, such as:
Chaotic product mixture, leading to
Poor scheduling, leading to
bad coordination, leading to
Long and insecure throughput times, leading to
Time pressures and Poor resource utilization
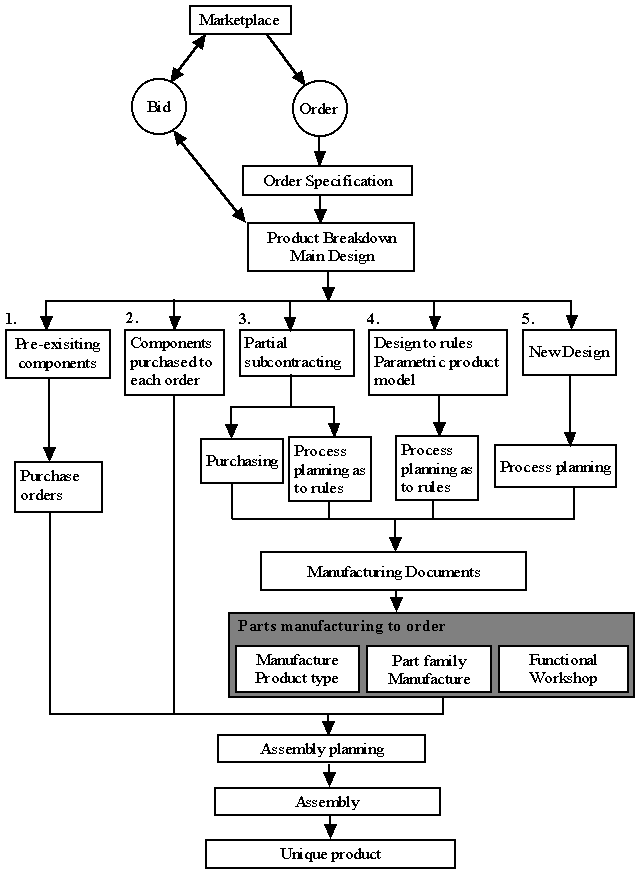
..and eventual failure. It is therefore of some importance to understand how to organize your product design architecture as well as your production system first. The figure below shows different methods of producing a product.

The figure is universal in application. Research is currently being done on the best methods to achieve customer order controlled manufacturing. However, there are a few guidelines that have emerged from a study of successful manufacturers who are operating close to this objective. Among the technologies that appear most promising are the following:
- Modularization
- Mechatronics
- Software functionality
There are also a few common organizational objectives that have been observed in such organizations:
- Unified order processing
- Shorter lead times
- Simpler planning
- Decreased information processing
- Better visibility
- Informal contacts (between personnel)
- Better learning, motivation, and responsibility
- Better personnel stability
Broadly, manufacturing under customer order control can require either a
completely new design (or process), or the reuse of existing modules.
Further, reuse may be the reuse of an entire module of design (in which
case we can reuse the tooling, process, process plan etc.) -- which is
ideally implemented via Group Technology methods. If the design is somewhat
different, we may still be able to reuse sub-modules, or even modular
tooling to our benefit.

In particular, several researches have shown that a modularization, that
is, the use of modular product design, as well as a modular approach to
manufacturing, can help tremendously in achieving customized order control.
Subjectively, the reasons for this include the following:
- Allows manufacturer to meet various customer requirements
- Simplifies design
- Simplifies manufacturing
- Simplifies testing
- Simplifies stock and stock control
- Simplifies service
The proper development of modular designs requires some deeper study of
product family architectures. We shall not go deeper into this topic here,
and conclude this discussion with a simple example showing a typical design of
a manufacturing system using the concept of modularization in the figure
below.

These notes closely follow material developed and used by Prof Gunnar Sohlenius for lectures of IEEM 513, Manufacturing Systems design, during spring 98.